下载大文件十几分钟传输之后就变成×,日志说无法访问文件夹权限,但是小文件也在同一个文件夹还在下,就是这个我该怎么调整,还有就是我就我下一百个任务 比特彗星就会变得卡卡的 特别是上传超过10m之后,这个是什么情况有解决办法吗
这个原因之前查清楚了,是nas限制了smb连接数的原因,可以翻一下之前讨论的帖子,例如Windows作为smb服务器的花默认限制20连接数,nas怎么解除连接数要咨询nas厂商
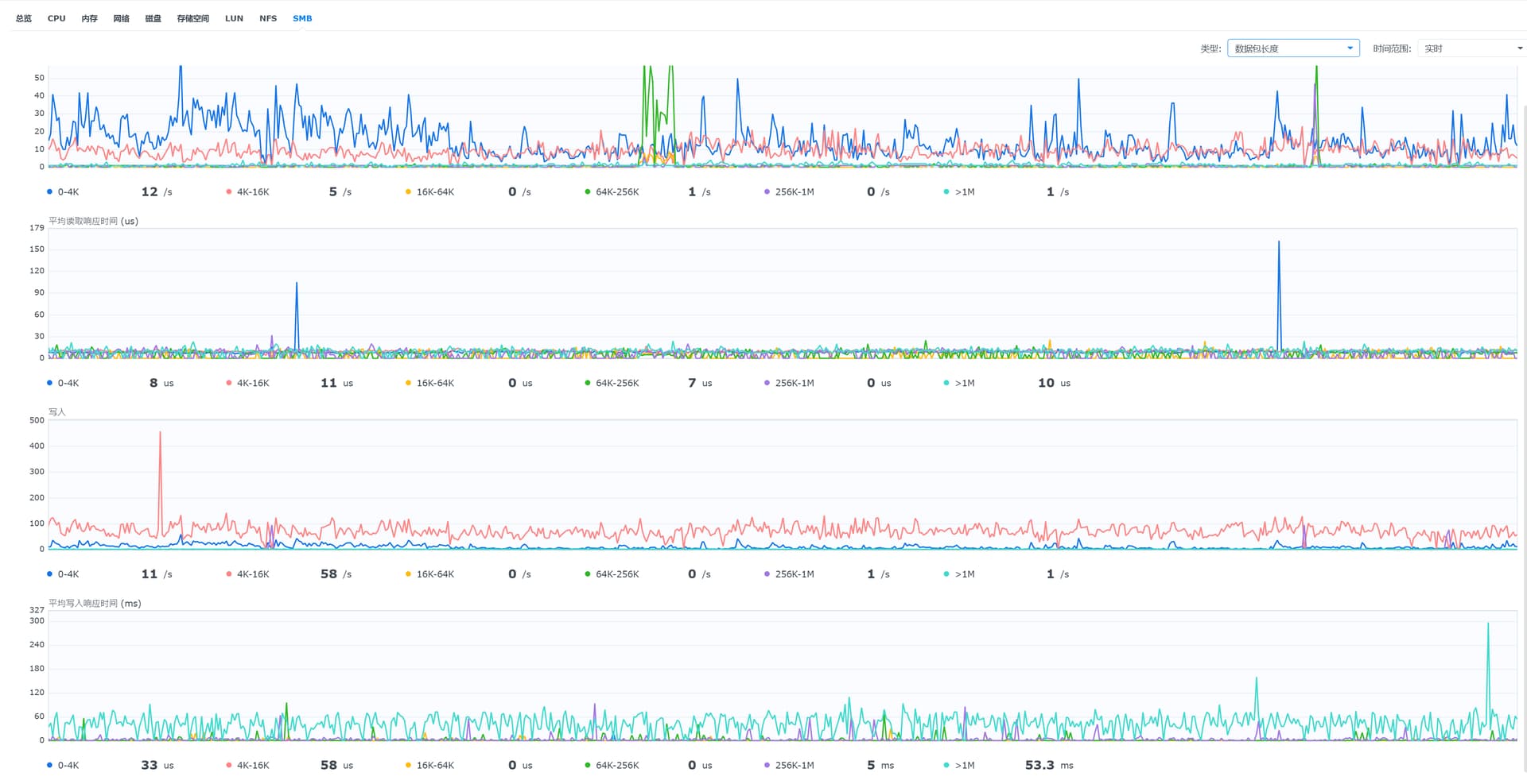
彗星界面卡是文件数超过了1000导致的卡顿,优化一下界面出来到独立的工作线程?
@wxhere15
就是的说,下载档案的数量上去了之后卡的不行,一看cpu占用还没超过10%
最后是不用smb后解决了吗?
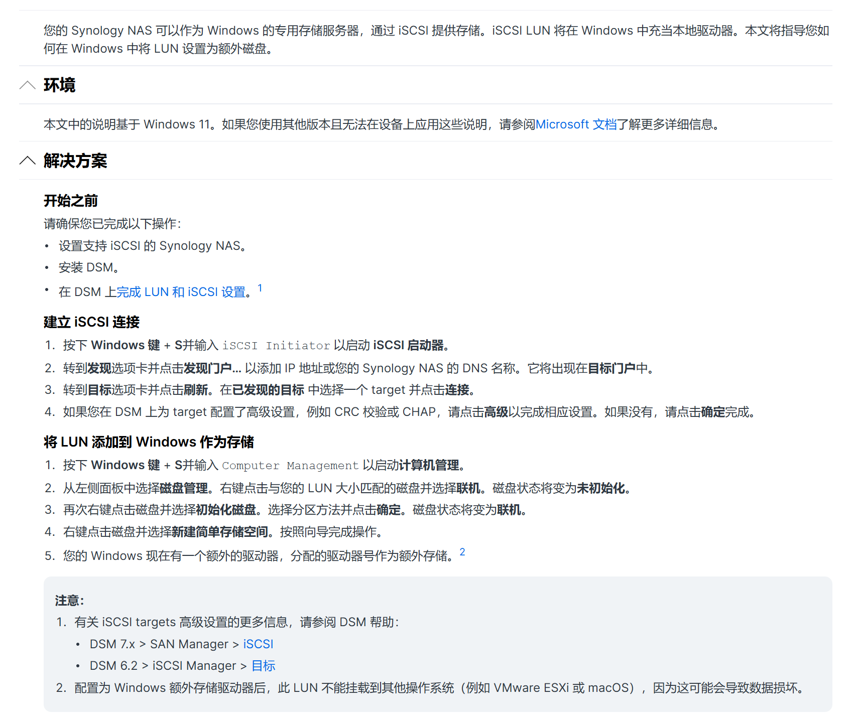
这个具体怎么做的,可以分享下给其他人帮助,看你截图还是SMB,没有切换到LUN
iSCSI 好啊 这样挂载的分区几乎和本地磁盘无异
哪怕是有反作弊程序的游戏都可以正常运行 这是在smb上无法实现的
win上挂载用 控制面板》管理工具》iSCSI 发起程序就行







